西南交通大學 孔祥彬、陳一寧、屈霖、劉怡琳
收錄于《通識教育研究》(第七輯),武漢:長江出版社,2020.9
【摘要】課程圖書館是指以某一門課程為主題進行購書、藏書、借閱的機構。通識課《悠然見君子》以君子人格養成為目標,除課堂講授和躬行實踐外,還設置了課外閱讀主線。為增加課程的深度、廣度和活性,作為課程的外接平臺,課程重點建設了小型課程圖書館——君子圖書館,采用實體建設、學生運行、多元活動的模式,與課程一起構建了“諦聽、品讀、寫作、思辨、講演”五位一體育人模式,取得了一定效果,為通識教育同行提供了一種可借鑒的思路。
【關鍵詞】通識;課程圖書館;君子圖書館;育人模式
相較于專業教育培養某一領域的專門人才,通識教育則致力于為受教育者提供通行于不同人群之間的知識和價值觀,從而培養完整的人(又稱全人),即具備遠大眼光、通融識見、博雅精神和優美情感的人[1]。從全人教育角度出發,可以說通識教育首要在于人格陶冶,而人格陶冶則重在感召與喚醒,因為人格陶冶的本質在于使人實現由個別性向普遍性的提升[2]。
筆者從人格陶冶目標出發,在通識課教學實踐中進行了一些探索,特別是嘗試在課程中多設計布局一些人格感召的“觸發點”,起到了一定效果。
一、課程介紹
君子人格是中華優秀傳統文化中的一種最為“普遍”之人格[3]。西南交通大學跨學科通識課《悠然見君子》即是一門以儒家君子觀為學理基礎的人格養成通識課。該課程開設于2018年,開課院系為茅以升學院,是該校以培養拔尖創新人才為目標的榮譽學院。
該課程教學目標為促進學生對儒家君子觀的了解,引導學生向成為一名新時代君子而努力,即致力于學生的君子人格養成。課程根植于源遠流長的儒家文化,追仿孔子開壇設教、從游育人之法,結合新時代“三全育人”理念,以人格感召為切入點,通過研習、思辨、教練、躬行等方式,構建師生從游共同體,給予選課學生儒家文化的熏陶、修德賦能的平臺和成長發展的指導,致力于培養文質彬彬的新時代君子。
該課程在君子人格養成方面有三條主線:
第一條主線為新君子六藝之課堂教學。開課人受《論語》中“文質彬彬,然后君子”一句啟發,提出了以文、質為兩個維度的“知識、方法、情懷、表達、溝通、行動”的“新君子六藝”,并以此為課程內容框架進行課堂教學安排。
第二條主線為君子躬行之課外實踐。課程秉承儒家傳統的“從游”育人模式,由課程負責人帶領學員拜訪名師大儒、指導學員參加科創競賽等活動,在實踐中踐行“新君子六藝”。
第三條主線為儒家文化之課外閱讀。由于課程的課堂教學內容安排側重于上述“新君子六藝”,對儒家君子觀本質內容的學習便安排為課外自學,并專門建設了實體性的“君子圖書館”,提供儒家傳統經典文化等于課程相關的書籍以供學生借閱。
在以上三條主線中,又分別設置了不同的“觸發點”,如本文所述“君子圖書館”即為課外閱讀主線的觸發點之一。
二、課程圖書館的設立意義
(一)增加課程的深度
作為一門人格養成通識課,僅僅通過一學期的課堂講授,難以就一些知識點講深講透。且本門通識課并未僅就儒家君子觀而談儒家君子觀,而是通過其外延——“新君子六藝”來設置課程,所以就需要學生在課外進行儒家君子觀的深度學習。建設小型課程圖書館這樣的模式,就是對課程講授的一個有益補充,強調學生對儒家文化、儒家君子觀的擴展閱讀和深度思考,從而增加課程深度。
(二)增加課程的廣度
如上所述,本門課程并非就君子而講君子,更多側重于君子養成的方法論,也就是前文所提的“新君子六藝”,即知識、方法、情懷、表達、溝通、行動。君子圖書館在重點增設儒學文化方面書籍外,也注重從“新君子六藝”方面增設相應書籍,以供學生們拓展閱讀范圍,增加課程的廣度。
(三)增加課程的活性
從講臺到讀本,君子圖書館成為《悠然見君子》課程的“外接平臺”。基于這樣一個平臺,課程負責人繼承并發揚中國書院模式,設計并開展了一系列君子圖書館活動,讓同學們可以在交流中學、在游歷中學、在實踐中學,讓傳統文化、君子人格鮮活起來,展示一種既嚴肅莊重又融洽和諧,既帶有儀式感、神圣感,又具有機動性、靈活性的課堂延伸形式[4]。
三、課程圖書館的建設模式
(一)實體建設模式
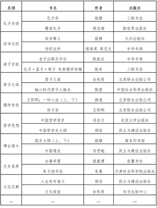
君子圖書館按照實體模式建設,圖書館設于開課人孔祥彬老師家中書房,書籍主要以儒學文化類為主,輔之以“新君子六藝”相關圖書,共分為“孔子論語”“四書五經”“諸子百家”“君子之道”“儒學傳承”“哲學思想”“博古通今”“文史薈萃”“文化見解”“詩文小說”“生涯方法”“人物傳記”“交通情懷”等十三個分類,現館藏260冊相關書籍。購入書籍的經費來源為君子虛擬書院及《悠然見君子》通識課相關課題經費。
(二)學生運行模式
在“君子躬行”理念指導下,君子圖書館實施了學生自組織模式,即將圖書館的創意設計、運行組織等交給學生,老師僅提供方向性的指導,由同學們進行具體的運營實踐和不斷改進。每期課程都要進行君子圖書館管理小組招募,設管理小組組長一名,管理員若干。管理員負責書目修訂、借閱及相關活動運營。圖書館負責老師根據作者、主題結合個人閱讀經驗遴選,提前布局藏書種類容量,爾后購入所需書目,課程參與同學亦可薦書、獻書,書院同意后列入書目。學生通過結合自身感受、與同伴之間協作交流,進而合理分析圖書館現有問題,提出解決方法并實施。
(三)多元活動模式
君子圖書館不僅強調通識課堂延伸,更體現學生之間的協作,促進學生之間相互關心、相互激勵,打破專業年級的限制,無形中增強了同學們的聯系交流。圖書館設計了諦聽、品讀、寫作、思辯、講演等一系列活動,引導學生對經典書籍進行深入發散式思考,以多元化方式將傳統經典文化書籍與當代大學生閱讀習慣相融合,使學生在閱讀經典中從不同側面感受君子人格的魅力和養成方式,亦能更好地服務于《悠然見君子》課程的培育目標。
四、君子圖書館“聽、讀、寫、辯、講”五位一體運營實踐
君子圖書館根植于儒家傳統文化,依托于君子虛擬書院和《悠然見君子》課程,建立了“諦聽、品讀、寫作、思辨、講演”五位一體全過程育人模式,旨在通過相關課程和系列活動,給予學生以儒家傳統文化的熏陶、對成長發展的促進。
(一) 諦聽諸君闊論
君子圖書館的依托載體是《悠然見君子》課程。“學校猶水也,師生猶魚也,其行動猶游泳也,大魚前導,小魚尾隨,是從游也。從游既久,其濡染觀摩之效,自不求而至,不為而成。”[5]課程在主講人安排上注重“談笑有鴻儒”以及“從游育人”理念,針對不同內容邀請了不同方面的老師、學生、校友進行講授(見表1)。

表1.《悠然見君子》2019-2020學年第一學期排課表
(二) 品讀六藝群書
“窮理之要,必在于讀書,讀書之法莫貴于循序而致精。”朱熹把讀書看做是以約施博,由博返約的過程,熟讀精思能使人確立自己在讀書過程中的主體地位,從而實現博與約的轉化[6]。
讀書有法,借書、還書亦有法。君子書院基于書院情況、通識課要求,精選了上百本書籍供同學們借閱(見表2),并相應制定了書目外借、歸還的一整套流程及借閱期間的讀者守則。
借還方式:課程參與同學在書目中選擇心儀書籍,與君子圖書管理員聯系借還事宜,圖書管理員統一與老師接洽。書院其他同學或院外諸君,亦可借閱,但須以一篇心得作為借酬。
讀者守則:一次最多可借閱書籍、歸還期限均有規定。借閱者于書中正文不得做勾畫批注,然須閱畢簽姓名日期于書末。選修《悠然見君子》課程者,須于期末提交讀書心得一篇,并于期末講演,即為考試。
書院鼓勵學生積極借書、讀書,并定期組織讀書分享會交流心得。

表2.君子圖書館書目(節選)
(三) 寫作感悟心得
君子讀書會通過“聽”“讀”兩種模式的實踐,幫助學生進行知識的有效積累。而在這之后,學生們知識的反向“輸出”也必不可少。因此,《悠然見君子》課程規定參與學生需在君子圖書館藏書中選擇書目進行閱讀,并在學期末前提交至少一份讀書報告,即為學期作業。書院鼓勵大家在讀書報告中暢所欲言,將對于書目的理解、認識記錄下來,今后也可以供其他讀者互相品鑒。
《悠然見君子》已開展課程達7期,君子圖書館伴隨運營了其中5期。書院學生總計達156人,累計收錄讀書心得116篇(見表3)。

表3.書院學子讀書心得(節選)
(四) 思辯儒學經典
面對浩如煙海的儒學經典、儒家學說,每個人對于儒文化也會有自己的見解。君子書院聯合西南交通大學峨眉校區孔子學堂舉辦了“峨眉論儒”活動,旨在于分享老師、同學們對于儒學的獨到看法與理解,促進溝通、交流、表達,從而加深對于傳統經典的認識。
活動中,君子書院、孔子學堂的同學們就“君子六藝”“君子九思”等話題展開熱烈討論,在與他人思想認識的碰撞中感悟心得。今后君子讀書會也會繼續思考,如何更好地開展類似的交流活動,以儒家思想、傳統文化為基礎,以“思”“辯”為實踐主體,進一步激發學生熱情、促進書院師生共同進步。
(五) 講演君子之道
作為《悠然見君子》課程的結業考,每位同學都要選擇一本館藏書籍進行心得分享。基于授課內容的知識積淀和書目內容與《悠然見君子》課程間的緊密貼合,學生們盡可通過演講鍛煉自身溝通表達能力,全面展示課堂所學和自身素質。因此,這堂“講演”形式的分享會亦是檢驗學生所學的較好方式。
君子圖書館累計進行讀書分享會5期。今后,圖書館將就如何讓讀書分享會“普遍化”繼續進行探索,希望通過簡化流程、縮短時間等方式,使閱后交流及時、暢通,讓讀書后的思考、琢磨、分享成為師生習慣。
四、小結與思考
君子圖書館以通識課程《悠然見君子》為依托,鼓勵學生誦讀傳統經典文化書籍,在與古人關于勵志、修身、勉學、處世的經典對話中陶冶人格、塑造品格、提高素養,把道德文章轉化為道德觀念,促進良好行為習慣的養成[7]。
君子圖書館采用讀書會的形式,將課堂內容、書本知識有機結合,兩者相輔相成,探索出一條課內課外融合式教學、理論與實踐互補式教學、老師講授與學生自組織相結合的教學路子,達到到完善課堂內容、服務課堂主題、促進君子人格養成的作用。
這種依托于通識課的小型課程圖書館模式具有可推廣性與可應用性:對于不同通識課的不同內容、不同主題,本模式提供了一套可供借鑒的經驗框架。但由于君子圖書館開設時間不長,相應運行模式還需不斷完善。
參考文獻:
[1]陳向明.對通識教育有關概念的辨析[J].高等教育研究,2006(03):64-68.
[2]魯潔.通識教育與人格陶冶[J].教育研究,1997(04):16-19.
[3]石瑩,劉占祥.孔子君子人格觀對學校道德教育的啟發[J].教學與管理,2019(30):18-20.
[4]韓曉.講問并重的書院教育模式與通識教育課程的教學[J].通識教育研究,2017(00):133-140.
[5]梅貽琦.大學一解[J].中國大學教學,2002(10):44-47.
[6]郝如新.朱子讀書法及其啟示[D].首都師范大學,2005.
[7]肖群忠.促進學生道德成長與人格完善——大學通識課“中國傳統道德智慧”的教學探索[J].中國大學教學,2010(04):46-49.

▲君子圖書館運營小組同學們
在孔老師家中整理圖書